欢迎访问深圳劳动律师网!

登录 / 注册 消息(0)

深圳劳动律师网

www.laodonglaw.com

深圳地区专业劳动法律服务网站
免费在线解答各类劳动法律咨询

您当前的位置:深圳劳动律师网>劳动法规 > 综合规定 > 正文

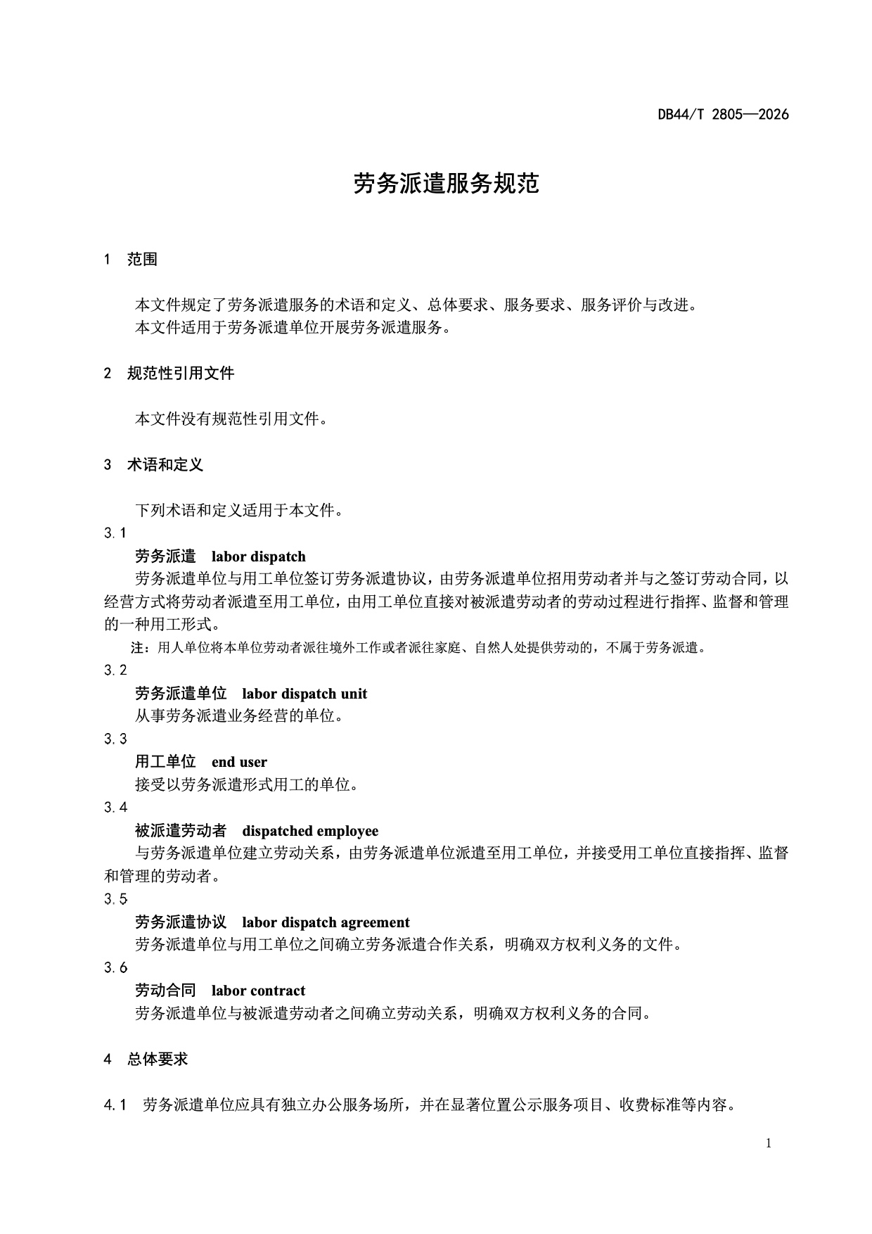
广东省地方标准《劳务派遣服务规范》(DB44/T 2805-2026)

2026-04-11 浏览次数:758次 作者:广东省市场监督管理局

为推动劳务派遣市场规范化管理

广东省市场监督管理局

批准发布

广东省地方标准《劳务派遣服务规范》

DB44/T 2805-2026)

2026年4月9日起

在全省范围内正式实施



9.jpg



14.jpg

15.jpg

20.jpg

0次

评论共0条评论

上一页 下一页
您还未登录,无法发表评论!
😀
😁
😂
🤣
😃
😄
😅
😆
😉
😊
😋
❤️
😎
😍
😘
😗
😙
😚
🙂
🤗
🤩
🤔
🙄
😏
😣
😥
😮
🤐
😯
😪
😫
😴
😌
😛
😜
😝
🤤
😒
😓
😔
😕
🙃
🤑
😲
☹️
🙁
😖
😞
😟
😤
😢
😭
😦
😧
😨
😩
🤯
😬
😰
😱
😳
🤪
😵
😡
😠
🤬
😷
🤒
🤕
🤢
🤮
🤧
😇
🤠
🤡
🥳
🥺
🤥
🤫
🤭
🧐
🤓
😈
👿
👹
👺
💀
👻
👽
🤖
💩
😺
😸
😹
😻
😼
😽
🙀
😿
😾

劳动法咨询深圳劳动法24小时在线免费咨询

  • 详情

    标题

  • 电子邮箱

  • 内容

  • *无需注册即可提交问题,一键提交便可免费获得律师的专业解答!

首席律师更多律师

杨锦浩

深圳专业劳动法律师

深圳劳动律师网创办人

现执业于广东威泰律师事务所

担任劳动法业务部负责人

2010年通过国家司法考试,2012年进入律师事务所实习,2013年开始正式执业。曾任兼职仲裁员,担任多家集团、外贸公司、大型制造企业、工厂以及公益组织的常年法律顾问。

查看详情 >